Согласно пункту 2 статьи 31 Закона Республики Беларусь от 20.07.2007 г. № 271-З «Об обращении с отходами» (далее – Закон № 271-З) при захоронении и долговременном хранении отходов производства санкционированные места захоронения отходов производства и санкционированные места хранения отходов производства, лимиты захоронения и лимиты хранения отходов производства и иные условия по обращению с отходами производства устанавливаются в разрешениях на хранение и захоронение отходов производства (далее – разрешение) или в комплексных природоохранных разрешениях, выдаваемых территориальными органами Министерства природных ресурсов и охраны окружающей среды (далее – Минприроды).
На первый взгляд ситуация кажется однозначной: при возникновении необходимости захоронения отходов оформляется разрешение на установленный лимит, после чего вывоз отходов осуществляется в установленном порядке. Однако на практике нередко возникают случаи, когда в ранее выданное разрешение вносятся изменения либо оформляется новое разрешение, при этом изменяется количество отходов, разрешённых к захоронению. В связи с этим возникает вопрос: какой годовой лимит следует принимать в такой ситуации? Рассмотрим данный вопрос на примере.
Ситуация:
В разрешение на захоронение отходов, срок действия которого 01.06.2024-31.05.2029 г. внесены изменения от 01.05.2025 г, согласно которым:
На первый взгляд ситуация кажется однозначной: при возникновении необходимости захоронения отходов оформляется разрешение на установленный лимит, после чего вывоз отходов осуществляется в установленном порядке. Однако на практике нередко возникают случаи, когда в ранее выданное разрешение вносятся изменения либо оформляется новое разрешение, при этом изменяется количество отходов, разрешённых к захоронению. В связи с этим возникает вопрос: какой годовой лимит следует принимать в такой ситуации? Рассмотрим данный вопрос на примере.
Ситуация:
В разрешение на захоронение отходов, срок действия которого 01.06.2024-31.05.2029 г. внесены изменения от 01.05.2025 г, согласно которым:
- Увеличен лимит захоронения «Отходов производства, подобных отходам жизнедеятельности населения» (код 9120400) с 50 т/год до 100 т/год
- Уменьшен лимит захоронения отходов «Зола от сжигания быстрорастущей древесины, зола от сжигания дров» (код 3130601) с 10 т/год до 8 т/год.
- Включен новый вид отхода, направляемый на захоронение – «Бой шифера» (код 3141204) в количестве 1,5 т/год;
- Исключен из разрешения отход «Отработанные масляные фильтры» (код 5492800). Лимит до внесения изменения 0,5 т/год.
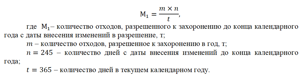
Как рассчитать годовые лимиты захоронения отходов в 2025 году с учетом изменений?
Справочно:
Лимит захоронения отходов производства - максимальное количество отходов производства определенного вида, установленное производителю отходов на определенный период времени для захоронения их на объектах захоронения отходов (п. 11 статьи 1 Закона № 271-З).
Исходя из части второй пункта 3 статьи 31 Закона № 271-З основания, условия, порядок выдачи, приостановления действия и аннулирования разрешений на хранение и захоронение отходов производства, а также порядок выдачи комплексных природоохранных разрешений определяются Советом Министров Республики Беларусь (в частности, Положением об основаниях, условиях, порядке выдачи, приостановления действия и аннулирования разрешений, утвержденным постановлением Совета Министров Республики Беларусь от 28.11.2019 г. № 818 «Об обращении с отходами (далее – Положение № 818).
В соответствии с частью первой пункта 5 Положения № 818 для получения разрешения производители отходов производства либо уполномоченные ими юридические лица или индивидуальные предприниматели, осуществляющие обращение с отходами (далее – заявители) в письменной форме (в ходе приема заявителя, нарочным (курьером), посредством почтовой связи) либо электронной форме представляют в орган выдачи разрешений:
Согласно частям первой и второй пункта 14 Положения № 818 при выдаче разрешения в середине календарного года количество отходов производства, подлежащих хранению, захоронению в соответствии с таким разрешением в текущем календарном году, принимается равным остатку от годового количества, указанного в разрешении, рассчитанному пропорционально количеству оставшихся дней с даты выдачи разрешения до конца текущего календарного года.
Правило, установленное в части первой настоящего пункта, применяется при расчете количества отходов производства, подлежащих хранению, захоронению в соответствии с разрешением, при внесении изменений в разрешение.
Справочно:
В соответствии с частью первой пункта 15 Положения № 818 для внесения изменения в разрешение заявители в письменной форме (в ходе приема заявителя, нарочным (курьером), посредством почтовой связи) либо электронной форме представляют в орган выдачи разрешений документы, указанные в части первой пункта 5 настоящего Положения.
Согласно части 6 пункта 15 Положения № 818 в разрешение вносятся изменения в случаях:
Исходя из части седьмой пункта 15 Положения № 818 в случае изменения количества отходов производства, подлежащий хранению, захоронению заявитель обращается в орган выдачи разрешений для внесения изменений в разрешение в течение 30 календарных дней со дня возникновения данных оснований.
В соответствии с пунктом 20 Положения № 818 действие изменений, внесенных в разрешение, начинается с даты внесения изменений, указанной в разрешении.
В рассматриваемом примере в полученное ранее разрешение внесены изменения 01.05.2025 г.
Исходя из требований законодательства в 2025 г. (после внесения изменений в разрешение) не допускается передавать на захоронение все количество отходов производства.
Согласно пункту 14 Положения № 818 количество отходов, которое разрешено к захоронению до конца календарного года, можно рассчитать по формуле:
Лимит захоронения отходов производства - максимальное количество отходов производства определенного вида, установленное производителю отходов на определенный период времени для захоронения их на объектах захоронения отходов (п. 11 статьи 1 Закона № 271-З).
Исходя из части второй пункта 3 статьи 31 Закона № 271-З основания, условия, порядок выдачи, приостановления действия и аннулирования разрешений на хранение и захоронение отходов производства, а также порядок выдачи комплексных природоохранных разрешений определяются Советом Министров Республики Беларусь (в частности, Положением об основаниях, условиях, порядке выдачи, приостановления действия и аннулирования разрешений, утвержденным постановлением Совета Министров Республики Беларусь от 28.11.2019 г. № 818 «Об обращении с отходами (далее – Положение № 818).
В соответствии с частью первой пункта 5 Положения № 818 для получения разрешения производители отходов производства либо уполномоченные ими юридические лица или индивидуальные предприниматели, осуществляющие обращение с отходами (далее – заявители) в письменной форме (в ходе приема заявителя, нарочным (курьером), посредством почтовой связи) либо электронной форме представляют в орган выдачи разрешений:
- Заявление на хранение отходов производства по форме согласно приложению 1 и (или) заявление на захоронение отходов производства по форме согласно приложению 2 (при представлении в письменной форме такие заявления оформляются на бланке заявителя (при его наличии) с указанием наименования органа выдачи разрешений, в который они подаются);
- Расчет годового количества образования отходов производства;
- Акт инвентаризации отходов производства (для субъектов хозяйствования, на которых в соответствии с законодательством об обращении с отходами возложена обязанность проводить инвентаризацию отходов производства);
- Копию (копии) заключения (заключений) о степени опасности отходов производства и классе опасности опасных отходов производства (в случаях, предусмотренных законодательством об обращении с отходами);
- Документ, подтверждающий уплату государственной пошлины (за исключением случаев уплаты государственной пошлины посредством использования платежной системы в едином расчетном и информационном пространстве).
Согласно частям первой и второй пункта 14 Положения № 818 при выдаче разрешения в середине календарного года количество отходов производства, подлежащих хранению, захоронению в соответствии с таким разрешением в текущем календарном году, принимается равным остатку от годового количества, указанного в разрешении, рассчитанному пропорционально количеству оставшихся дней с даты выдачи разрешения до конца текущего календарного года.
Правило, установленное в части первой настоящего пункта, применяется при расчете количества отходов производства, подлежащих хранению, захоронению в соответствии с разрешением, при внесении изменений в разрешение.
Справочно:
В соответствии с частью первой пункта 15 Положения № 818 для внесения изменения в разрешение заявители в письменной форме (в ходе приема заявителя, нарочным (курьером), посредством почтовой связи) либо электронной форме представляют в орган выдачи разрешений документы, указанные в части первой пункта 5 настоящего Положения.
Согласно части 6 пункта 15 Положения № 818 в разрешение вносятся изменения в случаях:
- регистрации в реестре объектов по использованию отходов объекта по использованию отходов, принимающего отходы, указанные в разрешении, от других юридических лиц и индивидуальных предпринимателей;
- учета в реестре объектов хранения, захоронения и обезвреживания отходов объекта обезвреживания отходов, принимающего отходы, указанные в разрешении, от других юридических лиц и индивидуальных предпринимателей;
- изменения требований законодательства, в соответствии с которым требуется внесение изменений в разрешение;
- изменения количества отходов производства, подлежащих хранению, захоронению;
- образования новых видов отходов производства, подлежащих хранению, захоронению;
- изменения условий хранения, захоронения отходов производства, установленных в разрешении;
- смены объектов хранения отходов и (или) объектов захоронения отходов, на которых производится хранение, захоронение отходов производства в соответствии с разрешением.
Исходя из части седьмой пункта 15 Положения № 818 в случае изменения количества отходов производства, подлежащий хранению, захоронению заявитель обращается в орган выдачи разрешений для внесения изменений в разрешение в течение 30 календарных дней со дня возникновения данных оснований.
В соответствии с пунктом 20 Положения № 818 действие изменений, внесенных в разрешение, начинается с даты внесения изменений, указанной в разрешении.
В рассматриваемом примере в полученное ранее разрешение внесены изменения 01.05.2025 г.
Исходя из требований законодательства в 2025 г. (после внесения изменений в разрешение) не допускается передавать на захоронение все количество отходов производства.
Согласно пункту 14 Положения № 818 количество отходов, которое разрешено к захоронению до конца календарного года, можно рассчитать по формуле:
Относительно лимита захоронения до внесения изменений в разрешение отметим, что направление на захоронение отходов производства в полном объеме не является нарушением природоохранного законодательства (требование пункта 14 Постановления № 818 не распространяется на количество захораниваемых отходов в срок до установления новых лимитов).
Иными словами, годовой лимит захоронения отходов в 2025 г. будет равен сумме полного объема лимита до внесения изменений и нового лимита, разделенного пропорционально сроку его действия в 2025 г.
Иными словами, годовой лимит захоронения отходов в 2025 г. будет равен сумме полного объема лимита до внесения изменений и нового лимита, разделенного пропорционально сроку его действия в 2025 г.
Корректный расчет годовых лимитов требует внимания к деталям и отслеживания изменений в документации. Для упрощения этой задачи и автоматизации сбора, анализа данных, а также контроля соблюдения установленных нормативов вы можете бесплатно попробовать программное обеспечение «Е3 Отходы».